无线通信极大地改变了人们的生产和生活方式,但是许多使用极为方便的便携式的移动产品,都要不定期地连接电网进行充电,也因此不得不留下各种插口和连接电缆。如对传输距离没有严格要求的前提下,如果能用比较简单的设备实现微距条件下的无线传能,并形成商业化的推广应用,当今社会随处可见的移动电子设备将有可能面临一次新的变革。
感应式无线充电电源主要利用电磁感应原理。电源的输入电路和输出电路可以分离,充电时将输出电路与输入电路耦合接触即可对用电设备充电。电磁感应方案就是利用变压器原理,通过初、次级线圈的感应来实现电能的传输。基于这种方式的无线电能传输系统主要有三大部分组成,即能量发送端、无接触变压器、能量接收端。当发送线圈中通以交变电流,该电流在将在周围介质中形成一个交变磁场,接收线圈中产生的感应电动势可供电给移动设备或者给电池充电。这种方案的特点是能量接收端和次级线圈相连,可灵活移动,电路简单,易于实现,可用于距离要求不高但又不需要机械和电气连接的场合。
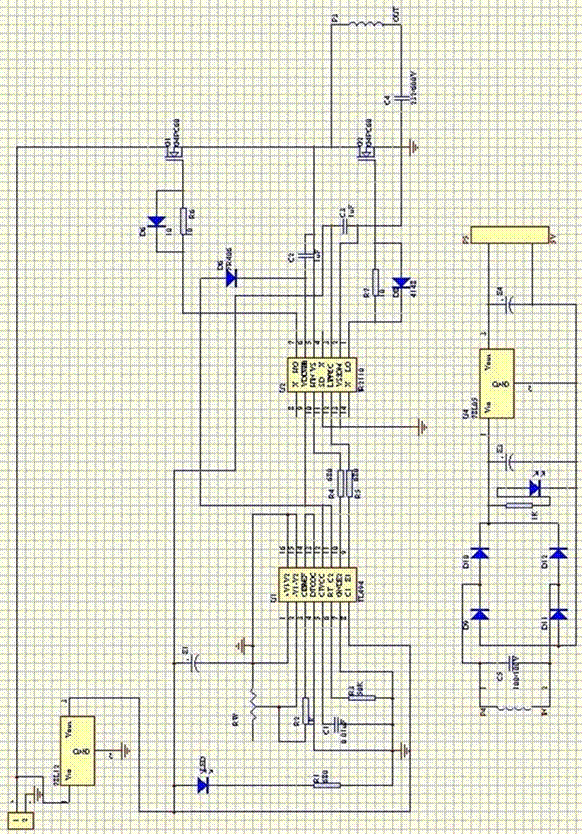
本作品为一个感应式无线充电电源,发射端主电路采用推挽工作形式,利用TL494实现脉宽调制,以IR2110作驱动芯片,高频开关器件用MOS管IRFP460可降低压降减小损耗,并设有过电流保护环节,用一个比较器LM339输出低电平时封锁PWM驱动信号,封锁IR2110驱动信号使电源停止工作,实现保护。接收端经过整流、滤波、稳压、限流输出适合用电器工作的直流电源,通过调整发射和接收电路工作频率,占空比等参数达到LC谐振效果,实现电能无线传输。
主要技术指标:
(1)感应接触面积:≤5 cm2。
(2)输入电压在10~30V DC之间变化时,输出电压变化不超过额定值的10%。
(3)输入电压为30V DC,输出电压为4.3V DC,额定输出电流达到400mA。
(4)具有过电流保护,保护电流为450mA。
(5)输出电路移开时,输入电流不大于额定值的20% 。
(6)额定输出时,电源转换效率不小于50 %。
本电路采用半径1.7cm、宽度0.3cm的圆形感应线圈感应接触面积等于3.05cm2小于5cm2,输入端电压10-30V,输出端电压大小在4.3V(±10%),输出电流大小达到400mA或以上,可实现为手机无线充电的效果。
实物展示:



电气原理总图:
