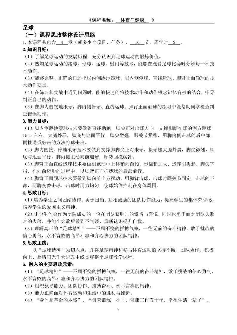
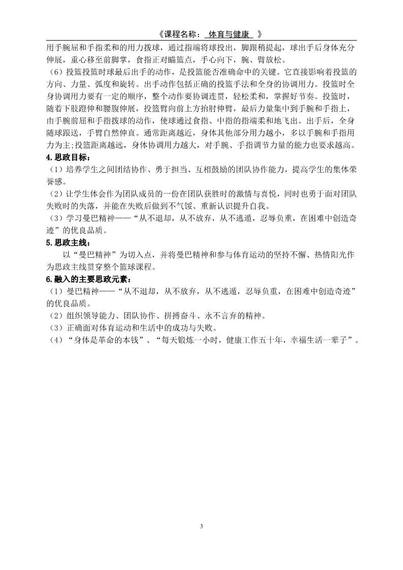
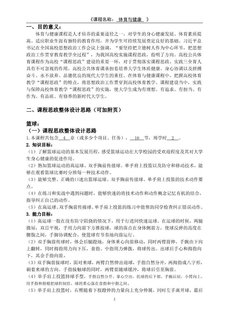
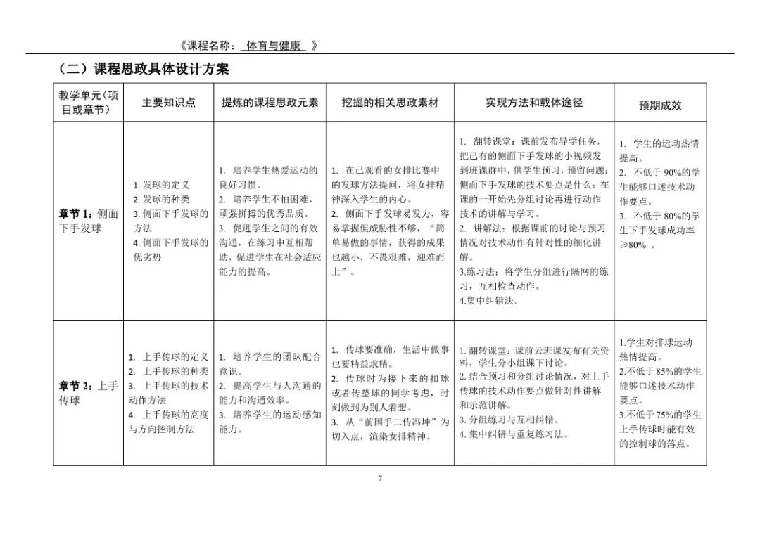
思政资源库

思政资源库

优秀课程思政教学设计-《体育与健康1》

资料来源:山东水利职业学院    时间:2023-07-25 20:34:27   浏览次数:

本文分享了优秀课程思政教学设计-《体育与健康1》,供各位老师学习参考。

图片

图片

图片

图片

图片

图片

图片

图片

图片

图片

图片

图片



版权所有:伟德国际1946源自英国(中国)有限公司-搜狗百科 —— 课程思政教学研究中心

地址:黑龙江省哈尔滨市南岗区学府路5号