对于大学
你是否还在迷茫与彷徨
众多高校专业不知如何选择
你是否心怀热爱
却对自己的成绩没有把握
别急,圆你大学梦
除了高考,还有单招
工商管理学院2021年单独招生简章
来工管,路不止一条
在新的时代背景下,中国经济发展亟需大量商科创新人才,以应对诸多复杂挑战,实现高质量发展!商贸服务业进入消费升级、互联互通、大数据、云计算、人工智能、共享经济等数字经济时代,传统的商贸业态逐渐转变为依赖内涵式发展的新业态,企业对于不同层级的技术技能人才需求激增,高端复合型创新型杰出商科人才产生巨大需求缺口!亟需大量智慧商业卓越人才!
伟德国际1946源于英国始建于1948年,是教育部批准成立的公办全日制普通高等学校,是省内办学规模最大、专业门类齐全、地理位置优越、师资力量雄厚的综合性高职院校。拥有南岗区与双城区两个校区,工商管理学院位于南岗校区,位于学府路市图书馆旁,周围高校林立、书香四溢,毗邻哈市西客站与凯德广场,处繁华都市的幽静校园区之中。
伟德国际1946源于英国工管学院被誉为“龙江商贸经济的摇篮”。各专业均是“龙职”和“龙江”的品牌专业,是黑龙江省同类专业招生报考人气最旺的专业。工商管理学院引真实企业项目进校园,与黑龙江省电视台联合,与世界五百强零售企业、国内知名企业进行现代学徒制人才培养,为企业提供拥有商业大数据分析能力、项目运营管理能力、全渠道集客销售能力、数字化营销能力、新媒体技术应用能力、客户关系管理与运维能力、物流规划管理能力的复合型技术技能商业领域杰出人才!学生入学后经双向选择即可进入相应的现代学徒制班,实现入学即入职,毕业即就业。学院近3年初次就业率平均达90.16%,用人单位对毕业生满意率平均达95.06%,毕业生就业对口率平均达94.98%。毕业生分布北京、上海、深圳、杭州、昆山、黑龙江等地区,毕业三年后精英校友工作年薪达20万以上。
伟德国际1946源于英国

伟德官网
国家骨干高职院校优秀单位
国家高水平高职院校专业群建设院校黄炎培优秀学校奖
全国高职院校服务贡献50强(两次)
全国高校毕业生就业50强
中国职业教育100强
全国高职高专校长联席会议主席团单位国家双创示范校
工商管理学院

学院概况
黑龙江省职业院校商科人才培养的一面旗帜
国家商业行指委实践教学与大赛专职委主任单位
中国信息经济学会高校实践教学研究与创新专委会
中国连锁协会校企合作委员会主任委员单位
学院与黑龙江广播电视台合作,第一批入驻黑龙江省新媒体孵化基地
学院数字商贸产业学院为“十四五”教育强省重点支持方向建设项目
学院为商科专业国家资源库建设和专业标准参与制定院校
全国社科联社会服务一等奖1项
省级教学成果奖一等奖1项、二等奖4项
物流专业获得欧盟认证、“悉尼协议”国际工程技术教育认证(GTAC-AD)
市场营销专业蝉联两届国赛一等奖,是我省唯一获此殊荣的职业院校
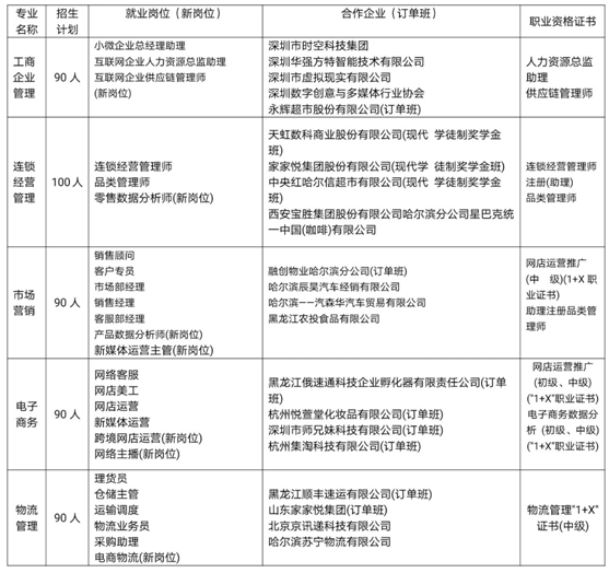
工商管理学院2021年招生专业情况

注:1.招生计划数据为预估人数,最终人数以招生办确定为准。
2.各专业学制三年,学费6000元/年,所有专业均含有现代学徒制班。
市场营销专业介绍
专业名称:市场营销
所属学院:工商管理学院
简介:市场营销专业始建于2003年,2014年被评为学校品质提升工程品牌建设专业,在2015年成为商指委市场营销专业委员单位、实践教学及大赛指导分职委主任单位,2019年成功当选中国信息经济学会高校实践教学研究与创新专委会,专业注重发展产学研协同发展,在科研与学生大赛方面成果丰硕,连续多年省内综合指标评定排名第一。
详细介绍:培养思想政治坚定、德技并修、全面发展,具有良好的职业道德和工匠精神,掌握市场调研、商务数据分析应用、客户关系维护、全渠道建立与管理、营销策划等专业技术技能,具备认知能力、合作能力、创新能力、职业能力等支撑终身发展、适应时代要求的关键能力,具有较强的就业创业能力,面向汽车、绿色食品行业(领域),能够在新零售背景下从事职能商业营销工作的高素质劳动者和技术技能人才。

融创服务集团与市场营销专业校企合作签约仪式
优秀毕业生
优秀毕业生

2015级毕业生李念暄,现任天虹商学院综合事务主管。

2017级毕业生刘涛、刘颍、商士佳现任融创物业客户专员。
物流管理专业介绍流管理专业介绍
专业名称:物流管理
所属学院:工商管理学院
简介:物流管理专业开设于2004年,是国家骨干高职院校中央财政支持重点建设专业,黑龙江省物流与采购联合会理事单位、中国交通企业管理协会认证的“中国物流教学示范基地”。专业通过国际工程技术教育认证(GTAC-AD),省内综合指标评定排名第一。
详细介绍:本专业面向现代物流领域,培养思想政治坚定、德技并修、全面发展,具有一定的科学文化水平、良好的职业道德和工匠精神,掌握物流流程优化、成本控制、市场资源整合等专业技术技能,具备认知能力、合作能力、创新能力、职业能力等支撑终身发展、适应时代要求的关键能力,具有较强的就业创业能力,能够从事仓储管理、快递运营、国际货物通关、数据分析等方面工作的高素质技术技能型人才。

物流管理专业学生到物流企业进行生产性实训
优秀毕业生
优秀毕业生

2016级毕业生蒋希峰现任德邦物流营业部主管,年薪10万。

2010年毕业生庄晓莉,现任黑龙江省机场管理集团有限公司(哈尔滨太平国际机场)旅客服务部中转特服室头等舱班组长,年薪20万+。
连锁经营管理专业介绍
专业名称:连锁经营管理
所属学院:工商管理学院
简介:省级重点数字化商贸零售专业群的核心专业,中国连锁经营协会校企合作副主任委员单位,开设“天虹班”“家家悦班”“中央红班”“永辉班”等,企业奖学金覆盖所有班级,实现学生入学即入职。
详细介绍:面向商业零售企业中的商超、大卖场、便利店和专卖店业态等领域,培养具备认知能力、合作能力、创新能力、职业能力等支撑终身发展、适应时代要求的关键能力,具有较强的就业创业能力,能够从事连锁企业运营主管、店长(总)、巡店经理、拓展经理、商务数据分析师、连锁经营师、品类经理、采购专员等工作的高素质劳动者和技术技能人才。

连锁经营管理专业教研室主任李春杰
在中国连锁经营协会人力资源峰会上和同行业专家进行经验交流
优秀毕业生
优秀毕业生

2017级毕业生王可新同学现为天虹数科商业股份有限公司人力资源部人资经理。

2015级毕业生王傲涵通过天虹数科商业股份有限公司的内加盟,实现了岗位创业,在深圳拥有两家便利店,年薪40万元。
工商企业管理专业介绍
专业名称:工商企业管理
所属学院:工商管理学院
简介:工商企业管理专业创建于2006年,2011年被列为黑龙江省省级重点建设专业,2014年创业教育项目通过国家验收。
详细介绍:本专业面向新零售及电子商务领域,培养思想政治坚定、德技并修、全面发展,具有一定的科学文化水平、良好的职业道德和工匠精神,掌握现代企业经营理念和管理方法、日常行政管理、商务管理、现场管理与控制等专业技术技能,具备认知能力、合作能力、创新能力、职业能力等支撑终身发展、适应时代要求的关键能力,具有较强的就业创业能力,计划编制、沟通协调、过程控制等能力,能够从事企业行政助理、人力资源助理、营销主管、人力资源专员等工作的高素质劳动者和技术技能人才。

荣获全国职业院校“新道杯”互联网+企业经营大赛总决赛一等奖
优秀毕业生
优秀毕业生

2006级毕业生张迪从事餐饮业工作,经营老仁义饭店,现拥有四家分店和两家熟食店。

2017级毕业生杨洋实习一年成为杭州静博士养生学校教研老师。
电子商务专业介绍
专业名称:电子商务
所属学院:工商管理学院
简介:电子商务专业始建于2002年,专业将产教融合项目纳入人才培养过程,与京东、怡亚通、龙广电等多家省内外企业签订战略合作协议,入驻龙广电新媒体孵化园区,企业专家兼职讲师,校企合作共育人才。
详细介绍:本专业面向新零售领域,培养德、智、体、美全面发展的,具有较强的网店客服、平面处理、数据分析、网店运营等能力,从事客户关系管理、电商直播、网店运营、新媒体运营、跨境电商等工作的高素质劳动者和技术技能人才。

教师集体赴杭州同君集团考察,共建电商产业基地
优秀毕业生
优秀毕业生

2017级毕业生刘胜男,毕业后通过三支一扶计划招募,考入阿城区松峰山镇人民政府行政办工作

2018级候振楠现为深圳市师兄妹科技有限公司天猫客服主管
校园环境




学生实习实训




学生参加技能大赛




精彩创业活动


学生校园文化生活




学生专业特色活动




学生活动获奖







学生活动风采






专业招生咨询电话
学院电话:0451-87500965
沈老师:13845124601
工商企业管理专业
宋老师:15145081047
初老师:15945672678
连锁经营管理专业
李老师:13654567128
市场营销专业
王老师:13936284600
施老师:13766864898
电子商务专业
孙老师:15004620469
颜老师:13613600399
物流管理专业
张老师:13936397659
学校官网网址:http:
学校地址:黑龙江省哈尔滨市南岗区学府路5号
乘车路线:在哈尔滨火车站乘11、64、107路公共汽车到“哈尔滨理工大学”站下车,我院门前有104、106、68、87、336、343、67、114、209、88等汽车站。
在哈尔滨西客站乘坐地铁1号线,理工大学站下车到达。
在飞机场乘坐机场大巴2号线到学府宾馆站(机场巴士站),步行196米到达。
考生咨询问答:一问:你校是属于哪类院校?答:学校是经省政府批准,教育部备案的公办全日制普通高校,培养输送具有家国情怀、工匠品格、进取意识、卓越追求的高端技术技能人才,是全国职业院校教学诊断与改进工作试点校、国家现代学徒制试点校、国家第一批教育信息化试点校、全国高职高专校长联席会议主席团单位。二问:你校的奖、助学金情况如何?答:学生在校期间可享受国家奖学金8000元、励志奖学金5000元;国家助学金:一等4300元、二等3300元、三等2300元;学校奖学金:一等1500元、二等1000元、三等500元。三问:在校学生能否专升本?答:成绩优异的学生可在大三下学期报名参加黑龙江省统一组织的专升本考试,被录取后可升入普通本科院校继续就读,毕业后可获得本科学历,也可在毕业时报考学校成人专升本考试。四问:你校食宿条件如何?答:学校实行公寓化管理,配有专职公寓辅导员,寝室内配有宽带接口、电热水器、校内有标准化饮食中心、便利仓买店、洗衣房、卫生所、游泳馆、浴池、自动存取款机。
当机会来临时
不让学历成为成功路上的绊脚石
快快行动起来吧
拥抱伟德国际1946源于英国
实现人生梦想!
从现在开始
报考工商管理学院
给自己的梦想加油助力